DGEPN
Installer DGEPN
Accédez rapidement au site depuis votre écran d'accueil
DGEPN - Direction Générale de l'Environnement et de la Protection de la Nature
Aller au contenu principal
Procédures

Évaluations environnementales

Procédure administrative de validation des EIE au Gabon

Procédure administrative de validation des EIE au Gabon

Depuis l'adoption de la loi 16/93 du 26 août 1993 portant code de l'environnement, le Gabon a adopté plusieurs textes législatifs et réglementaires ayant consacré la procédure d'Etude d'Impact sur l'Environnement (EIE) avant la réalisation de tout projet de développement économique. Il s'agit d'un outil performant de gestion de l'environnement dont les principes fondamentaux contenus dans le décret N°539/PR/MEFEPEPN du 15 juillet 2005, permettent de mieux apprécier les impacts des projets sur l'environnement et par conséquent, d'en limiter les effets néfastes par des mesures d'atténuations idoines déclinées dans le plan de gestion environnementale et sociale (PGES).

La DGEPN a la compétence exclusive pour examiner une étude d'impact sur l'environnement (EIE) et délivre le quitus environnemental qui conditionne toute autorisation d'exploiter. Toutefois, d'autres administrations peuvent participer indirectement au processus de validation. Notamment si la DGEPN en exprime la nécessité, telle que prévu dans les dispositions de l'article 13 du décret 539/PR/MEFEPEPN du 15 juillet 2005 réglementant les EIE en République gabonaise.

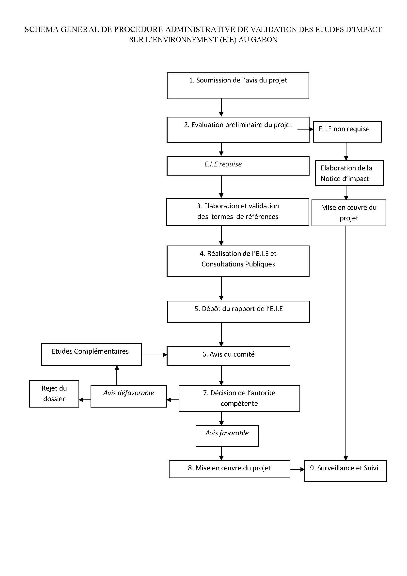
Comme l'indique le schéma ci-après, la procédure administrative de validation des EIE au Gabon peut se décliner en neuf (9) principales étapes :

Schéma de la procédure EIE
Voir en grand
Les 9 étapes de la procédure
Cette étape correspond à la présentation par le promoteur aux services de la DGEPN, des renseignements généraux sur son projet. L'avis de projet doit contenir :
  1. Nom et coordonnées du promoteur
  2. Titre du projet
  3. Objectifs et justification
  4. Localisation du site
  5. Description du projet et de ses alternatives
  6. Composante du milieu et principales contraintes à la réalisation du projet
  7. Principaux impacts appréhendés
  8. Calendrier de réalisation
  9. Régime juridique
  10. Nature et volume des activités envisagées
  11. Implantation et description des installations permanentes
  12. Capacités techniques et financières
  13. Autres renseignements jugés pertinents dans le cadre du projet considéré.
Dès la réception de l'avis du projet, le Comité Interministériel de validation des EIE est mis en place. Une visite du site d'implantation du projet, organisée par le promoteur et à ses frais, est alors initiée (article 2 du décret 539). Le Comité dispose alors d'un délai d'un mois dès la réception de l'avis du projet pour statuer et remettre au promoteur une fiche technique d'agrément.

Deux cas peuvent se présenter :
  1. EIE requise : le promoteur est tenu de réaliser l'étude d'impact sur l'environnement.
  2. EIE non requise : le promoteur est tenu d'élaborer une notice d'impact sur l'environnement (NIE) c'est à dire une procédure allégée de l'EIE réalisée pour des projets qui ne présentent pas de risques graves pour l'environnement, mais qui, en raison de leurs activités et/ou du lieu de leur implantation, doivent obéir à la réglementation en matière de protection de l'environnement.
Avant de réaliser l'EIE, le promoteur est tenu d'élaborer les termes de références de la future étude qui devront servir de base à l'étude de portée (ou cadrage) et de les soumettre ensuite à la Direction Générale de l'Environnement et de la Protection de la Nature pour validation.
Les termes de références de toute étude d'impact sur l'environnement doivent prendre en compte les préoccupations suivantes :
  1. Une présentation du cadre juridique et institutionnel y compris les normes en matière d'environnement.
  2. Une description complète du projet : justification du projet et du choix du site, objectifs et résultats attendus, détermination des limites géographiques de la zone du projet, des activités et des méthodes utilisées.
  3. Une description du milieu dans lequel s'inscrit le projet et les conditions de base de l'environnement en insistant sur les facteurs susceptibles d'induire des effets cumulatifs.
  4. Une identification des impacts positifs et négatifs, directs et indirects, à court terme, à moyen terme et à long terme du projet.
  5. Une analyse de l'incidence du projet sur les populations locales, notamment en ce qui concerne les questions relatives à la situation spécifique des enfants, des femmes et des hommes, sur les ressources naturelles (air, eau, sol, faune, flore…).
  6. Une évaluation des effets que les dispositions envisagées pour approvisionner le projet en eau, en énergie, en matière première, etc., exerceront sur l'environnement.
  7. Une évaluation des incidences engendrées avec indication des normes retenues comme critères d'appréciation.
  8. Un exposé des mesures d'atténuation proposées, en vue de tempérer les conséquences préjudiciables sur l'environnement, accompagné de propositions sur le déroulement des activités avec estimation de leur coût, leur période d'exécution et la structure responsable du suivi.
  9. Une évaluation des mesures envisagées pour l'évacuation des eaux usées, l'élimination des déchets solides et la réduction des émissions.
  10. Une liste des mesures concernant la protection et/ou la réinstallation des groupes de populations affectées, avec une indication de leurs réactions aux propositions qui leur auront été faites.
  11. Un examen des principales solutions-variantes avec une estimation des conséquences qu'entraînerait le rejet pur et simple du projet.
  12. Une liste des consultants devant participer à l'étude et leurs profils.
  13. Une proposition de sommaire de l'étude.

Une réunion de cadrage est organisée dans les locaux de la Direction Générale de l'Environnement et de la Protection de la Nature pour apprécier la portée de l'étude à venir. Les structures techniques dont relèvent les activités du projet sont associées à ces différentes rencontres et à la préparation des différents documents du projet.

Le promoteur ou son mandataire réalise l'étude d'impact sur l'environnement conformément au cadrage (ou étude de portée) validé par la Direction Générale de l'Environnement. Il est tenu d'organiser des consultations publiques (voir annexe 1) afin de recueillir l'avis du public sur l'étude réalisée. Les procès-verbaux desdites consultations doivent être annexés au rapport de l'EIE.
Conformément à l'article 5 du décret 539 réglementant les E.I.E. au Gabon, le promoteur est tenu de transmettre au Ministre de l'Environnement, quinze (15) exemplaires du rapport de l'étude d'impact sur l'environnement.
Après le dépôt des exemplaires de l'EIE, le promoteur fait paraître, pendant trois jours, dans un journal du pays, un communiqué appelant à la consultation de l'étude déposée à l'administration de l'environnement. Le Comité Interministériel des Etudes d'Impacts procède par la suite à un examen du rapport d'étude d'impact et des procès-verbaux des consultations publiques, puis émet un avis technique motivé sur l'étude.
Dans le cadre de la législation sur les installations classées et après avis technique du comité interministériel des études d'impact, l'autorité compétente délivre un arrêté d'autorisation ou un récépissé de déclaration ; dans d'autres cas, un certificat de conformité valant décision d'approbation est délivré par l'autorité conformément à l'article 5, alinéa 2 du décret 539 réglementant les E.I.E au Gabon. L'avis défavorable peut conduire à des études complémentaires ou au rejet pur et simple du dossier de demande d'autorisation.
Le promoteur qui a obtenu son arrêté d'autorisation, d'approbation ou du récépissé de déclaration peut mettre en œuvre son projet.
La surveillance et le suivi consistent à mettre en œuvre le plan de gestion environnementale et sociale (PGES). Il s'agit d'observer et de mesurer sur une période de temps déterminé, la nature, l'intensité et l'évolution des impacts, en particulier ceux qui présentent des risques. Cette tâche incombe à la fois au promoteur et à la DGEPN. Un programme de suivi est arrêté de commun accord entre les deux parties.